各省辖市人民政府,济源示范区、航空港区管委会,省人民政府各部门:
《河南省推动科技创新和产业创新深度融合行动计划》已经省政府同意,现印发给你们,请认真贯彻落实。
河南省人民政府办公厅
2025年9月1日
河南省推动科技创新和产业创新深度融合
行动计划
为深入贯彻习近平总书记在河南考察时的重要讲话精神,全面落实省委十一届九次全会部署,推动科技创新和产业创新深度融合,建设现代化产业体系,以技术创新催生新产业、新模式、新动能,加快培育和发展新质生产力,结合本省实际,制定本行动计划。
一、总体要求
坚持以习近平新时代中国特色社会主义思想为指导,深入贯彻党的二十大和二十届二中、三中全会以及全国科技大会精神,全面落实省委十一届九次全会部署,聚焦“1+2+4+N”目标任务体系,深入实施创新驱动发展战略,深化科技体制机制改革,着力加强创新资源统筹和力量组织,以科技创新赋能产业创新,以产业创新牵引科技创新,加快培育发展新动能,塑造发展新优势,为奋力谱写中原大地推进中国式现代化新篇章提供科技支撑。
到2027年,全社会研发经费投入强度达到2.55%以上,战略性新兴产业增加值、高新技术产业增加值占规模以上工业增加值比重分别达到27%以上、56%以上,科技创新和产业创新融合发展路径更加明晰,产业创新体系更加完善,具有河南特色和优势的现代化产业体系竞争力明显增强。
二、重点任务
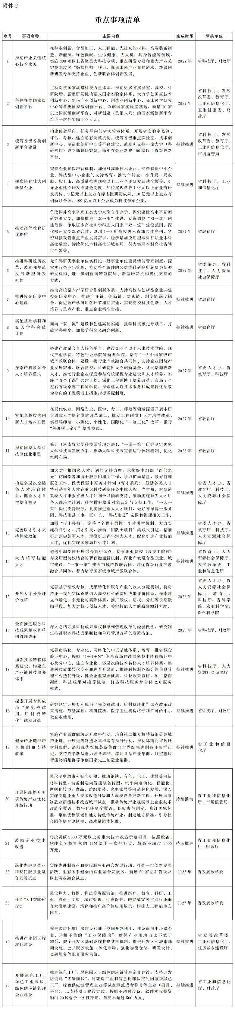
(一)聚焦产业创新需求,实施高质量科技供给策源行动。
1.加强产业关键核心技术攻关。健全科技计划组织模式和管理机制,完善科学家本位和产业需求导向的科研组织体系,强化有组织科研。持续优化“揭榜挂帅”机制,探索重大技术协同攻关新模式。在种业创新、食品加工、人工智能、先进功能材料、高端装备制造、新能源、绿色低碳、生命健康、无人机、具身智能等领域实施300项以上省级重大科技专项、重点研发专项,集中突破一批产业“卡脖子”技术和行业关键共性技术。
2.争创各类国家级创新平台。主动对接国家战略科技力量体系,推动我省优势科研力量融入国家实验室体系,争创国家实验室基地,争取国家重大科技基础设施在我省布局。推动在豫全国重点实验室提质增效。积极争创国家新兴产业创新中心、制造业创新中心、技术创新中心、临床医学研究中心、产业技术工程化中心等国家级创新平台。
3.引导创新平台服务产业需求。统筹省级创新平台建设,建立省级科技创新平台基地“白名单”。引导创新平台针对产业发展需求优化功能定位、架构体系、运行模式,提升服务产业发展水平。以标志性成果产出为导向,引导省实验室等创新平台加大服务支撑产业创新项目实施力度。强化创新平台服务产业需求绩效评价导向,增加成果转化指标权重。
4.创新资金链赋能产业链机制。完善多元化科技创新投入增长机制,加大财政政策支持创新力度,积极发展天使投资、风险投资、私募股权投资,更好发挥政府投资基金作用,带动社会资金加速向新兴产业、初创科技企业等重点领域和关键环节集聚。支持银行业金融机构创新发展科技金融。发挥股权投资牵引作用,完善投早、投小、投长期、投硬科技支持政策,实施促进政府投资基金高质量发展政策,鼓励发展创业投资类基金。强化中原股权交易中心功能,高质量建设区域性股权市场“专精特新”专板。完善政府性融资担保体系,探索见投即保、见贷即保。推动知识产权质押融资风险补偿、科技贷、专精特新贷提质扩面。完善科技保险保费补贴机制。
(二)强化创新政策协同,实施创新主体能力提升行动。
5.梯次培育壮大创新型企业。加大高新技术企业、专精特新中小企业、科技型中小企业培育力度,推动个转企、小升规、规改股、股上市。强化创新型企业引领支撑作用,支持企业加大基础研究投入,开展关键核心技术研发。高质量推进规模以上工业企业研发活动全覆盖,引导企业建立研发准备金制度,加快实现营收1亿元以上企业有研发机构、5亿元以上企业有标志性研发成果、10亿元以上企业有创新联合体、100亿元以上企业成为科技领军企业。
6.推进高等教育扩优提质。加快“双一流”高校建设,动态调整“双一流”高校创建范围,争取更多高校和学科进入“双一流”建设范围。争取国外高水平理工类大学来豫合作办学,探索建设高水平新型研究型大学。深化郑州大学部省合建,新增1—2所高校进入省部共建序列。紧密对接我省重点产业发展需求,稳步增加应用型本科和职业本科高校数量,持续优化本科高校区域布局,努力实现本科高校省辖市全覆盖。积极吸引省外高校在豫设立研究院。推动我省国家大学科技园优化重塑。
7.深化科研机构分类管理改革。持续深化科研机构治理结构、资源配置、评价激励、开放协同改革探索,推动科研机构从行政化管理向创新共同体治理转型。完善与职责定位相适应的科研机构体制机制,允许科研类事业单位实行比一般事业单位更灵活的管理制度,探索实行企业化管理。鼓励和规范发展新型研发机构,推动符合条件的公益类科研院所转型为新型研发机构。
8.促进企业主导的产学研融合。完善企业主导的产业创新需求凝练机制,支持企业牵头或参与国家级和省级重大科技攻关任务,且占比不低于80%。深化产业链上下游、大中小企业融通创新,创新型企业牵头组建创新联合体达到50家以上。设立一批创新联合体产学研联合基金,开展关键核心技术联合攻关和科技成果产业化应用。支持企业建设各类创新平台,推动高校与企业共建校企研发中心。引导大企业向中小微企业开放平台、数据、技术等资源和应用场景,推动重要技术、设备、产品实现链式突破。
(三)坚持产科教融通,实施产业人才梯次培育行动。
9.探索产科教融合人才培养模式。深化学科专业设置调整优化机制改革,完善人才供需对接机制,全面提升学科专业设置的科学性、适配性、敏捷性和前瞻性。搭建产教融合育人特色平台,建设未来技术学院、现代产业学院、特色行业学院等新型学院,培育1—2个国家级市域产教联合体,建设一批行业产教融合共同体。支持企业围绕产业发展需求,实施“百企千课”共建计划,联合高校、科研院所设立创新基金,深度参与高校课程专业建设和人才培养。深化工程硕博士培养改革,布局7个左右省级卓越工程师学院。搭建创业实践平台,建设国家级和省级创业孵化载体。
10.汇聚培养产业高端创新人才。推行“带土移植”“厚土培植”人才引育模式,建立以产业需求为导向、以能力培养为核心、以价值实现为目标、以开放协同为支撑的现代产业创新人才供给体系。深化人才使用模式改革,推动人才在高校、科研院所、企业间自由流动。探索建立重大产业代表性成果职称评审绿色通道。深度挖掘青年人才创新潜能,实施“产业教授”“科技副总”专项计划。大力发展科技中介和服务机构,提供人才猎头、技术评估、知识产权、创业孵化等专业服务。
11.大力培育大国工匠技能人才。围绕服务重点产业链群建设,构建以企业为主体、职业学校为基础的技能人才培养体系,着力培养高素质技能人才,建设一流产业技术工人队伍。加强应用型高端人才培育,统筹实施先进制造业、现代服务业、数字领域等技能培训专项行动,加大订单式、定岗式培训力度,为企业定向培养急需紧缺的能工巧匠、大国工匠。
12.完善人才评价激励机制。推进人才分类评价改革,完善基于绩效考核、成果转化和服务产业的收入分配机制。将对产业一线的实际贡献纳入高校和科研院所成果评价体系。探索建立市场化、多元化薪酬体系,推广股权、期权、分红等长期激励手段。加大对核心创新人才、关键技能人才的薪酬倾斜力度。
(四)着力畅通转化渠道,实施科技成果转移转化提质行动。
13.优化技术转移转化体系。强化国家技术转移郑州中心和4个分中心功能,完善技术转移服务网络。推动专业性技术转移机构建设,建立技术转移人才培养体系,畅通科技成果转化专业职称晋升渠道。完善科技计划项目成果登记汇交机制,创新成果需求发布对接模式,促进研发机构和生产企业精准对接。
14.改革科技成果产业化机制。探索构建产业立题、企业出题、人才答题、科技解题的协同机制,创新“科研机构+产业化公司”等成果转化模式。全面推行职务科技成果赋权改革和单列管理改革,健全职务科技成果转化容错免责机制。探索科技成果转化“拨投结合”模式。完善科技成果评价激励机制,将科技成果转化情况纳入岗位创新能力评价体系。
15.提升科技成果转化服务。争创国家科技成果转移转化示范区。完善中试基地体系,培育一批省概念验证中心,加快构建全产业链科技服务体系,补齐概念验证、小试中试、孵化熟化、转移转化科技成果转化链条。打造一批科技创新宏大场景,支持向科技型中小微企业开放智慧城市、重大工程等应用场景,形成具有商业价值的示范产品。搭建集信息共享、资源对接、协同转化于一体的沿黄省份综合性科技成果转化服务平台。
16.打造科技成果转化品牌。做优龙子湖科创路演,举办产业链群专场活动和走进地方专场活动等,为科技成果在豫转移转化搭建机制畅通、要素完善的常态化路演平台,促进产业、科技、金融等要素高效融合,形成特色化、专业化、连续性的“超级IP”品牌效应,推动更多科技成果转化落地。
17.加强知识产权保护。健全知识产权行政执法、司法保护、仲裁调解、行业自律、信用监管等协同衔接机制,打通知识产权创造、运用、保护、管理链条。深入推进国家知识产权保护示范区建设,优化国家级知识产权保护中心和快速维权中心布局。加强知识产权公共服务机构和平台建设,开展知识产权维权援助“一站式”服务,构建重点产业专利优先审查、快速确权、快速维权“绿色”通道。
(五)突出特色创新优势,实施产业链群品牌打造行动。
18.健全产业链群发展壮大机制。围绕农业强省、制造强省、数智强省、交通强省、文旅强省建设目标,完善重点产业链群培育机制和支持政策。开展标准提升引领传统产业优化升级行动,聚焦重点产业链高端化、智能化、绿色化,鼓励支持传统产业规模以上企业加快技术改造。实施培育新兴产业打造新动能行动,培育一批各具特色、优势互补、结构合理的新兴产业集群。前瞻布局未来产业,支持郑州等地打造未来产业先导区。深化先进制造业和现代服务业融合发展试点,壮大服务型制造新业态、新模式。
19.加快产业数字化智能化发展。健全促进实体经济和数字经济深度融合机制,支持平台企业做大做强,实施梯次培育数字产业集群行动,提升智能终端、先进计算、智能传感等产业链群能级,培育建设一批区域支柱型、特色型数字产业集群。整合算力平台、工业互联网等新型基础设施,加强数字基础设施应用,为产业发展提供数字化诊断服务,推动实现规模以上制造企业数字化转型诊断服务全覆盖。实施“人工智能+”行动,建设人工智能行业赋能中心,布局建设人工智能垂直大模型。
20.推动产业园区融入产业链群。实施开发区产业集群培育和能级提升行动,打造更具辨识度和影响力的产业集群地标,实现千亿级产业集群省辖市全覆盖。聚焦全省重点产业链群打造特色创业孵化载体,完善基础设施、服务功能和支持政策,探索与东部地区共建共享创业孵化载体。持续推进“智慧岛”建设,构建“空间+孵化+基金+服务+生态”全链条服务体系,打造一批集技术转移、孵化加速为一体的产业创新服务综合体。
21.实施县域产业创新能力提升工程。按照“一区一主导产业”原则建设省高新技术产业开发区,高质量建设周口国家农业高新技术产业示范区,推动农业科技园区提质增效。立足资源禀赋、区位优势、产业基础,实施县(市)创新引导计划项目。强化平台载体服务功能,探索实行“科技特派员、科技副总+产业链”服务模式,提供专业化、精准化产业创新服务,打造特色鲜明的县域产业体系。
三、组织保障
省科技厅要会同省委人才办、金融办、省发展改革委、教育厅、工业和信息化厅、财政厅、人力资源社会保障厅等有关部门建立健全省市联动、部门协同配合的工作推进机制,完善鼓励创新、宽容失败的制度机制,充分调动全省上下推动科技创新和产业创新深度融合的积极性、主动性、创造性。各地、各部门要进一步强化科技、财政、金融、产业、投资等政策协同,将相关工作纳入本地、本部门年度重点工作,及时研判分析,抓好贯彻落实,确保各项任务落实。
附件:1.关键指标清单
2.重点事项清单
3.重点项目清单






